إرشادات مقترحات البحث معلومات خط الزمن الفهارس الخرائط الصور الوثائق الأقسام

مقاتل من الصحراء
Home Page / الأقســام / موضوعات عسكرية / أسس ومبادىء الأمن الوطني





نموذج مجموعة دول
نموذج لعدة منظمات
نموذج دولة واحدة
مهددات الأمن الوطني
هرم ماسلو
مستويات الأمن الوطني
الأمن القومي والسياسة الوطنية
تأثر الأمن الجماعي
تسلسل صياغة الالتزامات الأمنية
دور الدولة في حماية الأمن

نظرية ماهان
نظرية ماكيندر
نظرية القوى الجوية
نظرية سبيكمان





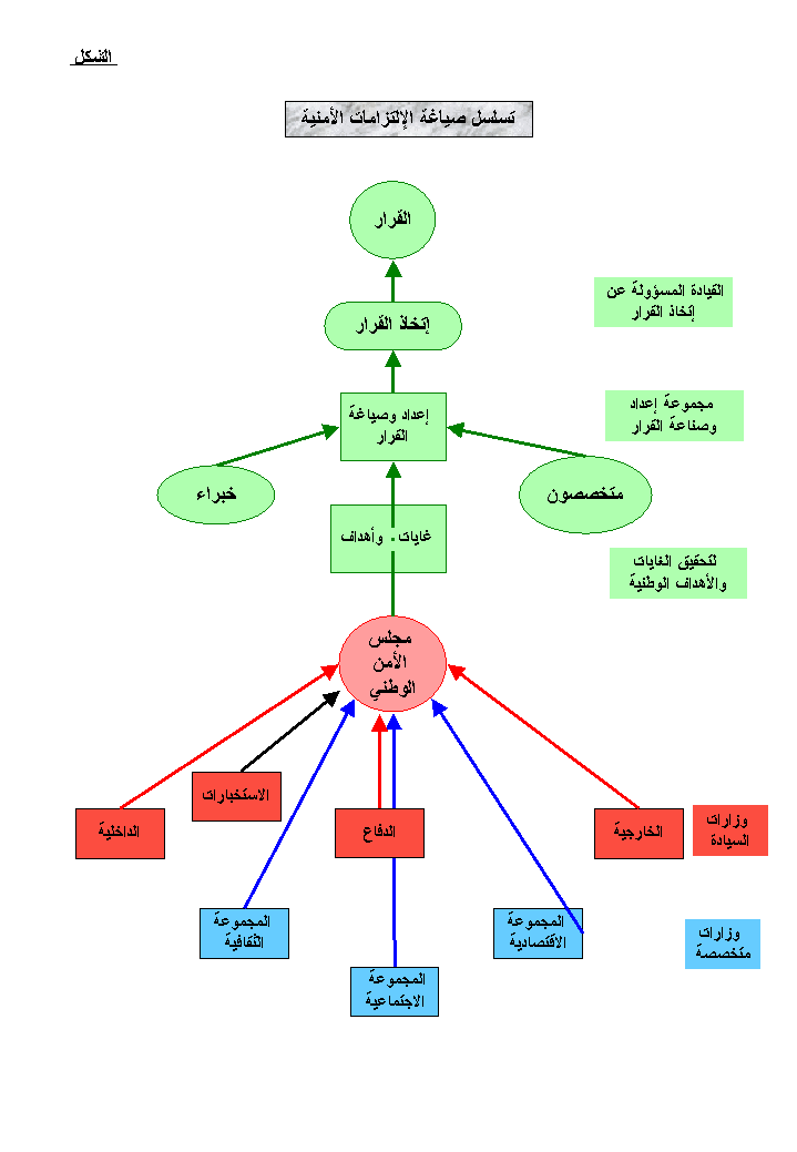
تسلسل صياغة الالتزامات الأمنية